联系我们 收藏本站 网站地图 欢迎来到一码资料准确率100官网!

双利兴邦财税 扫码免费注册公司

24小时咨询热线:13554933139

双利财税

双利兴邦财税 伴您一生相随提供财务和税务整体解决方案的服务商

聚焦双利兴邦,了解更多工商财税知识

注意!住房公积金提取有新变化!

作者: 编辑: 来源: 发布日期: 2024.04.28
信息摘要:
财税问题和财税政策,有什么不懂的地方可以一起交流SLXBCS。01、深圳公积金提取有变化02、广州公积金提取范围更广了广州市的住房公积金相关…

财税问题和财税政策,有什么不懂的地方可以一起交流SLXBCS。


01、深圳公积金

提取有变化



02、广州公积金

提取范围更广了


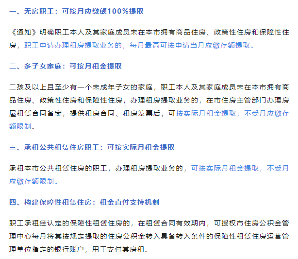
广州市的 住房公积金 相关政策进行了调整,包括对住宅增设电梯提取、多子女家庭无房租房提取、异地购房和提取频次等方面进行了优化,让缴存人获益更多。



03、安徽合肥

住房公积金贷款、提取限制取消


2024年4月22日,合肥市住房公积金管理委员会办公室发布了《关于持续优化住房公积金使用政策的通知》。

《通知》中明确了:

一、取消异地购房、还贷提取户籍限制

缴存人在合肥市外购房或还贷无需提供户籍材料。

家庭在中心无未结清公积金贷款的情况下,可以按照合肥市外购房、还贷提取政策进行操作,不再受户籍限制。

二、取消住房公积金异地贷款户籍限制

异地缴存人在合肥市购房时,均可按规定申请住房公积金贷款,不再要求必须具备合肥市本地户籍。


04、公积金提取新政

年内实施

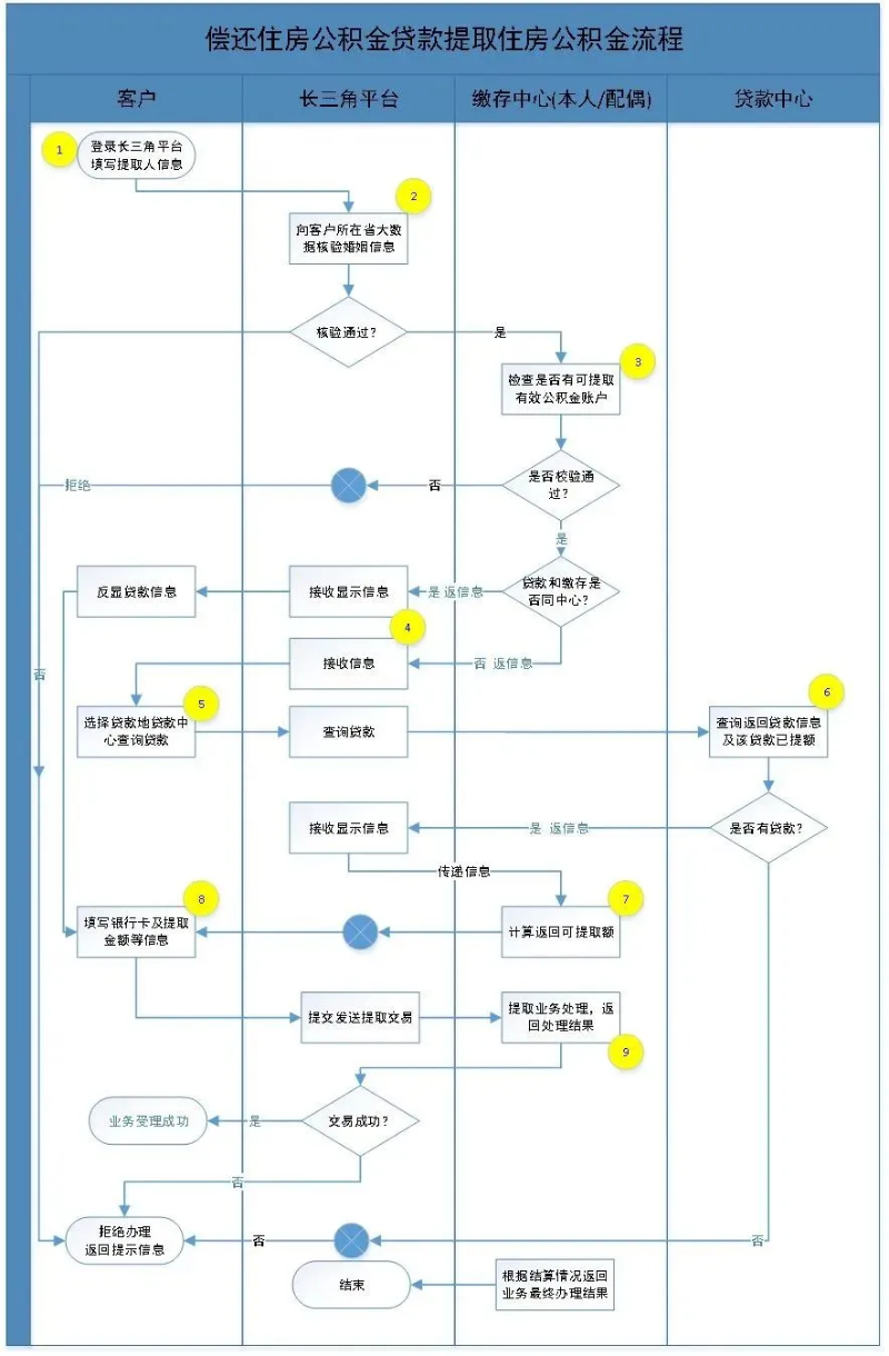
2024年,长三角地区在安徽省六安市召开会议,达成重要共识推进长三角住房公积金一体化。

会议制定了相关工作方案:长三角地区的城市可通过“一网通办”平台异地办理提取公积金业务,满足公积金贷款职工家庭的需求。

申请人或配偶名下有公积金贷款的,可在缴存地范围内办理提取。

业务范围将逐步扩展至所有城市中心,预计在10月底前全部接入运行。

一图看懂流程


全国服务热线

13554933139